陕北白绒山羊是陕北地区畜牧产业发展的重要支撑,然而陕北白绒山羊饲料利用率低一直是影响其高效生产的重要因素。硒是人类和动物必需的微量元素,也是一种有效的抗氧化剂,能够清除体内代谢产生的自由基,在抗氧化防御体系和促进动物健康高效生产中发挥重要作用作用。陕西省陕北绒山羊工程技术研究中心反刍动物营养与饲料高效利用创新团队利用一种新型有机硒产品,通过日粮配方优化设计,将其加入到白绒山羊的饲粮中,制作成全价颗粒饲料,对白绒山羊生长性能和健康状况等方面的系统研究发现,饲粮中硒的添加改善了白绒山羊亚健康状态,改善了瘤胃环境,且硒在肌肉中明显沉积。研究成果为陕北白绒山羊饲料高效利用、瘤胃健康调控以及富硒羊肉的生产提供了关键技术和基础。


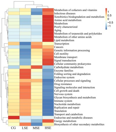
图 硒改变了白绒山羊瘤胃微生物结构和功能
上述研究成果得到了陕西省科技厅、陕西省教育厅和浙江大学动物分子营养学教育部重点实验室开放课题的资助。相关研究成果分别在动物营养学报 [2022, 34(12): 7909-7922]、Frontiers In Microbiology [2022,13:942848. IF=5.2,Q1)和Scientific Reports [2023,13(1):13134. IF=4.6,Q2]上发表。
团队成员简介:李陇平,男,中共党员,动物营养与饲料科学专业博士,浙江大学动物分子营养学教育部重点实验室/奶科所访问学者。主要从事动物营养调控、饲料资源开发利用和牛羊健康养殖技术研究。